React Hooks
Hooks 结构
Hook
每个 hooks 方法都会生成一个类型为 Hook 的对象。
// packages/react-reconciler/src/ReactFiberHooks.old.js
export type Hook = {|
memoizedState: any, // 上次渲染时所用的 state
baseState: any, // 已处理的 update 计算出的 state
baseQueue: Update<any, any> | null, // 未处理的 update 队列(一般是上一轮渲染未完成的 update)
queue: UpdateQueue<any, any> | null, // 当前出发的 update 队列
next: Hook | null, // 指向下一个 hook,形成链表结构
|};
举个例子,下面是 hooks 转换后的结构:
const [name, setName] = useState('sanmu');
const [num, setNum] = useState(20);

不同的 hooks 方法,memoizedState 存储的内容也不同:
- useState:state
- useEffect:effect 对象
- useMemo/useCallback:[callback, deps]
- useRef: {current: xxx}
Update & UpdateQueue
packages / react - reconciler / src / ReactFiberHooks.old.js;
export type Update<S, A> = {|
lane: Lane, // 优先级
action: A, // reducer对应要执行的action
hasEagerState: boolean, //
eagerState: S | null, // 触发 dispatch的state
next: Update<S, A>, // 下一个要执行的update
|};
export type UpdateQueue<S, A> = {|
pending: Update<S, A> | null, // 当前要触发的update
lanes: Lanes, //
dispatch: ((A) => mixed) | null, // 存放dispatchAction.bind()的值
lastRenderedReducer: ((S, A) => S) | null, // 上一次render的reducer
lastRenderedState: S | null, // 上一次render的state
|};
每次调用 setState 或 useReducer 的 dispatch 时,都会生成一个 Update 类型的对象,将其添加到 UpdateQueue 队列中
Effect
Effect 结构是 useEffect 使用的
// packages/react-reconciler/src/ReactFiberHooks.old.js
export type Effect = {|
tag: HookFlags, // 标记是否有 effect 需要执行
create: () => (() => void) | void, // 回调函数
destroy: (() => void) | void, // 销毁时触发的回调
deps: Array<mixed> | null, // 依赖的数组
next: Effect, // 下一个要执行的 Effect
|};
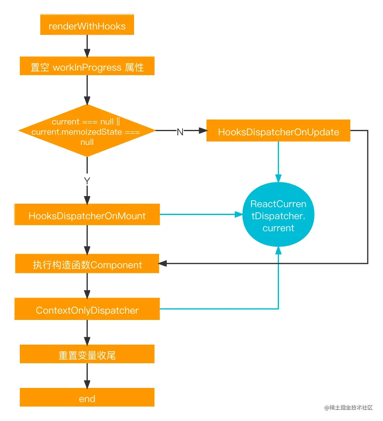
执行过程
beginWork → updateFunctionComponent → renderWithHooks
export function renderWithHooks<Props, SecondArg>(
current: Fiber | null,
workInProgress: Fiber,
Component: (p: Props, arg: SecondArg) => any,
props: Props,
secondArg: SecondArg,
nextRenderLanes: Lanes
): any {
renderLanes = nextRenderLanes;
// currentlyRenderingFiber 指向当前所执行的fiber
currentlyRenderingFiber = workInProgress;
// 置空 workInProgress fiber 中的memoizedState和updateQueue
workInProgress.memoizedState = null;
workInProgress.updateQueue = null;
workInProgress.lanes = NoLanes;
// 首次渲染 HooksDispatcherOnMount, 否则 HooksDispatcherOnUpdate
ReactCurrentDispatcher.current =
current === null || current.memoizedState === null
? HooksDispatcherOnMount
: HooksDispatcherOnUpdate;
// 执行函数组件的构造函数
let children = Component(props, secondArg);
// Check if there was a render phase update
if (didScheduleRenderPhaseUpdateDuringThisPass) {
// Keep rendering in a loop for as long as render phase updates continue to
// be scheduled. Use a counter to prevent infinite loops.
let numberOfReRenders: number = 0;
do {
didScheduleRenderPhaseUpdateDuringThisPass = false;
localIdCounter = 0;
if (numberOfReRenders >= RE_RENDER_LIMIT) {
throw new Error(
'Too many re-renders. React limits the number of renders to prevent ' +
'an infinite loop.'
);
}
numberOfReRenders += 1;
if (__DEV__) {
// Even when hot reloading, allow dependencies to stabilize
// after first render to prevent infinite render phase updates.
ignorePreviousDependencies = false;
}
// Start over from the beginning of the list
currentHook = null;
workInProgressHook = null;
workInProgress.updateQueue = null;
if (__DEV__) {
// Also validate hook order for cascading updates.
hookTypesUpdateIndexDev = -1;
}
ReactCurrentDispatcher.current = __DEV__
? HooksDispatcherOnRerenderInDEV
: HooksDispatcherOnRerender;
children = Component(props, secondArg);
} while (didScheduleRenderPhaseUpdateDuringThisPass);
}
ReactCurrentDispatcher.current = ContextOnlyDispatcher;
const didRenderTooFewHooks =
currentHook !== null && currentHook.next !== null;
//当前fiber任务结束,重置全局变量
renderLanes = NoLanes;
currentlyRenderingFiber = (null: any);
currentHook = null;
workInProgressHook = null;
didScheduleRenderPhaseUpdate = false;
return children;
}
在上述代码中,首先将 currentlyRenderingFiber 设置为 workInProgress。
接下来进行如下判断:
ReactCurrentDispatcher.current =
current === null || current.memoizedState === null
? HooksDispatcherOnMount
: HooksDispatcherOnUpdate;
在 HooksDispatcherOnMount 中,存储了各种 mountHooks,最终会执行函数 mountWorkInProgressHook。
const HooksDispatcherOnMount: Dispatcher = {
readContext,
useCallback: mountCallback,
useContext: readContext,
useEffect: mountEffect,
useImperativeHandle: mountImperativeHandle,
useLayoutEffect: mountLayoutEffect,
useInsertionEffect: mountInsertionEffect,
useMemo: mountMemo,
useReducer: mountReducer,
useRef: mountRef,
useState: mountState,
useDebugValue: mountDebugValue,
useDeferredValue: mountDeferredValue,
useTransition: mountTransition,
useMutableSource: mountMutableSource,
useSyncExternalStore: mountSyncExternalStore,
useId: mountId,
unstable_isNewReconciler: enableNewReconciler,
};
在 HooksDispatcherOnUpdate 中存储了各种 updateHooks,最终执行的函数为 updateWorkInProgressHook。
const HooksDispatcherOnUpdate: Dispatcher = {
readContext,
useCallback: updateCallback,
useContext: readContext,
useEffect: updateEffect,
useImperativeHandle: updateImperativeHandle,
useInsertionEffect: updateInsertionEffect,
useLayoutEffect: updateLayoutEffect,
useMemo: updateMemo,
useReducer: updateReducer,
useRef: updateRef,
useState: updateState,
useDebugValue: updateDebugValue,
useDeferredValue: updateDeferredValue,
useTransition: updateTransition,
useMutableSource: updateMutableSource,
useSyncExternalStore: updateSyncExternalStore,
useId: updateId,
unstable_isNewReconciler: enableNewReconciler,
};
mountWorkInProgressHook
通过 Hook 存储结构信息。在函数中,会创建一个 Hook,并将其挂载到 workInProgress fiber 的 memoizedState 指向的 hooks 链表上。
currentlyRenderingFiber.memoizedState 指向的第一个 hooks 节点
// packages/react-reconciler/src/ReactFiberHooks.old.js
function mountWorkInProgressHook(): Hook {
const hook: Hook = {
memoizedState: null,
baseState: null,
baseQueue: null,
queue: null,
next: null,
};
// 串联成一个链表
if (workInProgressHook === null) {
// This is the first hook in the list
currentlyRenderingFiber.memoizedState = workInProgressHook = hook;
} else {
// Append to the end of the list
workInProgressHook = workInProgressHook.next = hook;
}
return workInProgressHook;
}
updateWorkInProgressHook
在这个函数中会遍找寻 current 的 hook 节点和 workInProgress 的 hook 是节点。在 re-render 阶段,已经创建过 hooks 了,会复用已有的 workInProgress fiber 的 memoizedState
